Skip to content
No results
  • About Us
    • Contact Us
    • Leadership Team
    • Mission & Goals
    • Donate
    • The Model Yacht
    • The Model Yachting Center (TMYC)
    • Associated Clubs
    • Regattas
  • News
  • Articles
    • Construction Articles
      • Accessories
      • Building Stories
      • Construction Details
      • Construction Methods
      • Construction/Restoration Techniques
      • Finishing
      • Hardware/Fittings
      • Repairs & Restoration
      • Tools
    • Design Articles
    • History Articles
      • Classic Construction Articles
      • Manual Arts Programs
      • Manufactured Boats
      • Model Yachting History
      • Vintage Powerboats
    • R/C & Electronics Articles
    • Sailing Articles
      • Freesailing
      • Sailing Techniques & Theory
      • Setup & Tuning
    • Sail Making Articles
    • Tech Topics
  • Resources
    • Archives
      • Books
      • Catalogs
      • Historic Documents
      • Magazines
      • Postcard Collections
      • Video Archive
      • Reference List (Books)
    • Boat Yard
    • Building
      • Plans
      • Suppliers
      • Boat Registration
    • Sailing
      • Clubs
      • Regattas
      • Racing Rules
    • Store
      • Plans
      • Publications
      • Apparel
  • Classes
    • Freesailed
      • Freesailed Class Rules
    • International A Boat
      • International A Class Rules
    • Schooner
      • Schooner Class Rules
    • Skipjack 48
      • Skipjack 48 Class Rules
    • Unrestricted Models
      • Unrestricted Models Class Rules
    • Vintage 10-Rater
      • Vintage 10-Rater Class Rules
    • Vintage 36
      • Vintage 36 Class Rules
    • Vintage Marblehead
      • Vintage Marblehead Class Rules
    • Boat Registration
    • Sail Number Templates
  • Your Account
  • #6478 (no title)
  • Member Login
Login
  • Member Login
  • Your Account
  • Contact Us
us vintage model yacht group
  • About Us
    • Contact Us
    • Leadership Team
    • Mission & Goals
    • Donate
    • The Model Yacht
    • The Model Yachting Center (TMYC)
    • Associated Clubs
    • Regattas
  • News
  • Articles
    • Construction Articles
      • Accessories
      • Building Stories
      • Construction Details
      • Construction Methods
      • Construction/Restoration Techniques
      • Finishing
      • Hardware/Fittings
      • Repairs & Restoration
      • Tools
    • Design Articles
    • History Articles
      • Classic Construction Articles
      • Manual Arts Programs
      • Manufactured Boats
      • Model Yachting History
      • Vintage Powerboats
    • R/C & Electronics Articles
    • Sailing Articles
      • Freesailing
      • Sailing Techniques & Theory
      • Setup & Tuning
    • Sail Making Articles
    • Tech Topics
  • Resources
    • Archives
      • Books
      • Catalogs
      • Historic Documents
      • Magazines
      • Postcard Collections
      • Video Archive
      • Reference List (Books)
    • Boat Yard
    • Building
      • Plans
      • Suppliers
      • Boat Registration
    • Sailing
      • Clubs
      • Regattas
      • Racing Rules
    • Store
      • Plans
      • Publications
      • Apparel
  • Classes
    • Freesailed
      • Freesailed Class Rules
    • International A Boat
      • International A Class Rules
    • Schooner
      • Schooner Class Rules
    • Skipjack 48
      • Skipjack 48 Class Rules
    • Unrestricted Models
      • Unrestricted Models Class Rules
    • Vintage 10-Rater
      • Vintage 10-Rater Class Rules
    • Vintage 36
      • Vintage 36 Class Rules
    • Vintage Marblehead
      • Vintage Marblehead Class Rules
    • Boat Registration
    • Sail Number Templates
  • Your Account
  • #6478 (no title)
  • Member Login
Join Us
us vintage model yacht group
Join Us

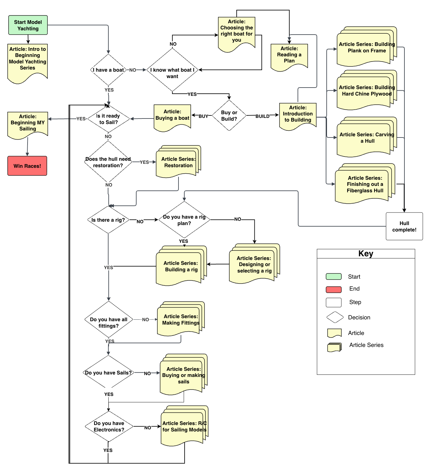
Beginning Model Yachting Series Flowchart

  • February 13, 2026
  • Beginning Model Yachting Series
Previous Post For Sale: Classic Marblehead
Next Post 2026 National Championship Regatta (September 25-27) NOR Available
  • Construction Articles
  • Design Articles
  • History Articles
  • R/C & Electronics Articles
  • Sailing Articles
  • Sail Making Articles
  • Tech Topics
  • Boats
    • Detroit School Boats
    • International A Class
    • Manufactured Boats
    • Schooners
    • Vintage 36
    • Vintage Marblehead
    • Vintage Powerboats
  • The Model Yacht Index
  • Video Archive

Related Posts

Structural Mechanics of Wooden Masts

  • April 28, 2026

How to Make a Wooden Mast

  • April 28, 2026

Main Sheet: Our online editor takes the mystery out of carving your own mast

  • March 15, 1974
usvmyg logo white
Preserving — Building — Sailing

Socials

  • Find a Plan
  • Boat Yard
  • Register A Boat
  • Publications
  • Donate
  • Contact Us
  • The Model Yacht
  • Digital Archive
  • Articles
  • Classes
  • The Model Yachting Center
  • Clubs

US VMYG is a 501(c)3 organization.

Copyright © 2026 -  US VMYG. All Rights Reserved. | Privacy Policy